首页
工作动态
协会动态
行业新闻
政府购买服务
通知公告
工作通知
专题专栏
教育培训
培训项目
培训通知
学习课件
培训基地
会员之家
会员风采
专业委员会
协会专家
人员考核
考核办法
考核项目
报考指南
模拟考试
政策法规
法律法规
部门规章
安全规范
政府文函
下载中心
申请入会
培训类
关于协会
协会简介
党建动态
服务项目
联系我们
协会章程
当前位置:
通知公告
>
工作通知
>
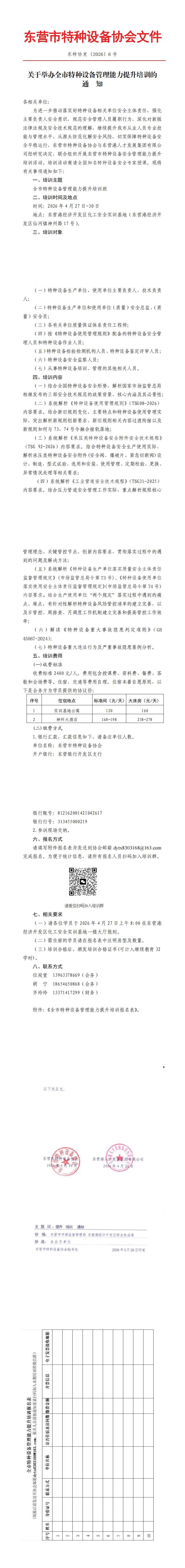
关于举办全市特种设备管理能力提升培训的通知
时间:
2026-04-23 19:07:51
来源:
东营市特种设备协会
点击:
0
次
关于举办全市特种设备管理能力提升培训的.pdf
全市特种设备管理能力提升培训报名表.xlsx
通知公告
关于举办全市特种设备管理能力提升培训的通知
关于举办《特种设备使用管理规则》宣贯暨特种设备(质量)安全总监(质量)安全员培训和继续教育的通知
关于举办《承压类特种设备安全附件安全技术规程》(TSG 92—2026)宣贯的通知
东营市特协《工业管道安全技术规程》 《缺陷特种设备召回管理规则》宣贯培训证明信息公示
关于举办《工业管道安全技术规程》《缺陷特种设备召回管理规则》宣贯的通知
关于东营市市场监督管理系统2025年度职业技能竞赛的情况通报
关于举办《工业管道安全技术规程》《缺陷特种设备召回管理规则》宣贯的预备通知
关于在会员单位或协会专家内部征集东营市技师学院兼职客座讲师的通知
关于举办公益性特种设备超声波成像新技术交流会的通知
关于缴纳二〇二五年度会费的通知